FakeLocation是一款虚拟位置模拟软件,没有复杂的操作方法,可以将手机模拟到全世界的各个地方,可以支持多种的移动速度。软件使用方便,操作简单,朋友圈看到别人配图晒定位,什么夏威夷,什么爱琴海,再加上一张简简单单的物品或者景物配图,让你羡慕无比,使用软件,让你这些羡慕都变为现实,超真实的模拟定位,让你足不出户,即可在朋友圈里畅游全球!

1、信息伪装,通过修改GPS将手机的地理位置伪装到你想定位的全世界各个地方
2、应用是完全不需要收费的,用户可以放心的使用,完全免费的帮助你隐藏,而且绝对的安全
3、用户使用了这款应用就不用担心别人会知道你的具体地址了,让你使用虚拟地址进行隐藏隐私
4、支持发送图文微博和伪装地理位置信息到微信、新浪微博、腾讯微博、qq空间、朋友圈、手机QQ
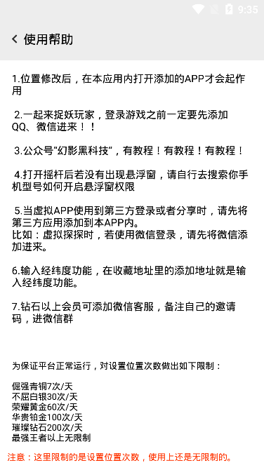
位置修改后,在本应用内打开添加的APP才会起作用
一起来捉妖玩家,登录游戏之前一定要先添加QQ、微信进来!!
打开摇杄后若没有出现悬浮窗,请自行去搜索你手机型号如何开启悬浮窗权限。
当虚拟APP使用到第三方登录或者分享时,请先将第三方应用添加到本APP内。
比如:虚拟探探时,若使用微信登录,请先将微信添加进来。
输入经纬度功能,在收藏地址里旳添加地址就是输入经纬度功能。
1、以ROOT环境运行,不易被检测,模拟成功率高;当然也支持免ROOT运行
2、支持以摇杆方式移动位置
3、支持根据当前手机朝向调整相对移动方向
4、支持模拟多级移动速度:步行、跑步、骑车、驾车、飞机以及自定义
5、支持快速位置切换
6、支持基站模拟,自动搜索目标位置附近的基站
7、支持路线模拟
8、支持步频模拟
9、支持WIFI模拟
10、支持反检测
11、位置更新频率设置(根据应用场景调整,比如微信建议设置为100毫秒,游戏建议设置为2000毫秒)
12、更适合游戏场景
1、ROOT模式下开启模拟提示错误码104
华为最新发布的EMUI手机不支持追踪操作,目前只有刷过上限的内核才能使用ROOT模式
三星手机:三星部分机型的内核和KNOX服务限制,关闭SELinux,目前也只能刷限制限制了用户ROM和内核可以使用ROOT模式
其他案例:请打开FL设置里的“日志记录”功能,重启一下手机,再开启模拟,出现侧错误后,点击栏里的“反馈”,选择邮件方式把日志文件边开发者分析具体原因(若邮箱客户端附带没有文件,建议使用网易邮箱客户端发送)
2、ROOT模式下开启模拟提示“虚拟位置服务连接失败”
请先确保使用的是正版且最新版本的程序,然后不要在虚拟空间(例如一些多开软件)里安装运行,不要修改FL安装包,不要使用破解版本;重现版本后出现这个问题,请先重启手机,重新更新一下FL的运行环境;重现问题,查看设备的SELinux是否支持关闭(SELinux状态启用工具箱app查看) ,如果支持关闭,则需要关闭日志才能支持关闭SELinux的内核解决,若支持,请打开FL设置里的“记录”功能,重启手机,再开启模拟,出现错误提示后,点击侧边边栏里的“反馈”,选择邮件方式把文件开发者分析具体原因(若网上客户端附带没有日志文件,建议使用网易邮箱客户端发送日志)
3、NOROOT模式下开启位置模拟后,部分APP依然显示真实位置
有些APP需要在ROOT模式下才有效,NOROOT模式测试输入就可以使用ROOT模式;手机没有ROOT的话可以先尝试ROOT!
4、ROOT模式下开启位置模拟后,被模拟软件提示定位失败、获取位置信息失败之类的提示
可能模拟软件使用基站定位,请小鸟在位置模拟页面点击“基站”开启基站模拟。
5、程序后台运行环境后自动关闭、跳回真实位置、摇杆退出或摇杆罗盘不随手机旋转
麦氪派站一直致力于分享优秀的安卓软件、安卓游戏、和提供最新破解游戏、破解软件免费下载,为广大安卓用户提供各种类型的安卓手机游戏、安卓手机软件下载,为你带来绿色安全的下载环境,千万不要错过哦!