英语A级学习软件中提供英语A级考试主要大纲,英语作文写作技巧,汇总了涉及到的词汇;专业老师精讲英语听力、语法、阅读理解技巧,课程视频免费观看,还可以免费下载课件哟,同时还可以选择课程跟着学习和练习题目进行专项训练,根据自己的情况选择填空题,单选、阅读理解等等类型,感兴趣的朋友快来下载吧!

1.考试作文轻松满分
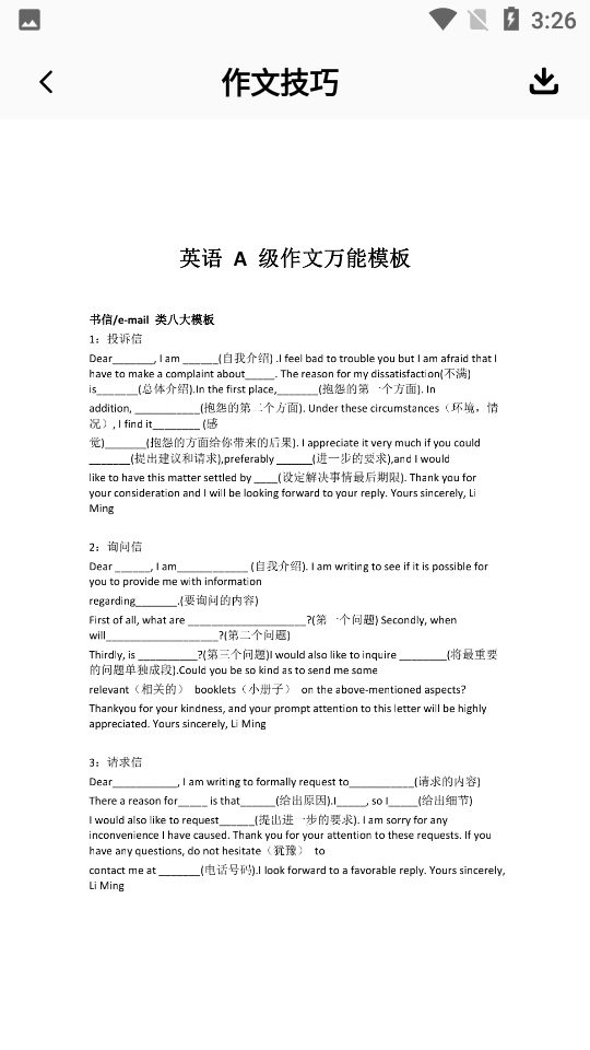
为考生提供写作指导,英语A级作文万能模板,让你不再为A级英语作文发愁。
2.考试大纲1:1学习
涵盖近几年最新真题视频解析,英语A级题库APP收集了英语A级考试大概,帮大家提高学习效率和了解及掌握考试考点。
3.轻松学a级
有了它,只需碎片时间,就能高效学习,且经用户反馈,通过率比传统学习有明显提高,现在人珍贵的是时间,苦恼的是腾不出时间学习。
1、音标练习学习更轻松。
2、考试解析让你压轴冲刺
3、全能作文模板轻松写文;
4、考试大纲一目了然
5、海量词汇任你刷;
英语A级相当于大学英语三级考试,略低于CET4,根据大专院校学生能力而设的考试等级。
高等学校英语应用能力考试分A、B两级,A级考试为高职高专学生应该达到的标准要求,英语B级考试略低于A级考试,是过渡性的要求。原“大学英语三级考试”相当于“高等学校英语应用能力A级考试”,原“大学英语二级考试”相当于“高等学校英语应用能力B级考试”。
学校自主决定参加A级或B级考试。全称为“高等学校英语应用能力考试,英文缩写PRETCO”。简称“大学英语三级考试”。A级是优秀点的大专生考的,难度高于B级低于大学英语四级;B级是英语基础较薄弱的大专生考的,难度相当于初三至高中的英语水平,低于A级。
英语A级和三级的区别在于前者的考试对象是高职高专院校和成人高专院校学生,而后者是普通大学所有学生。所谓英语A级是高等学校英语应用能力考试(简称PRETCO)中的水平衡量标准。这是一个由教育部批准成立的高等学校英语应用能力考试委员会设计、供高职高专院校和成人高专院校学生自愿参加的标准化考试。考试分A、B两级,A级考试为高职高专学生应该达到的标准要求;B级考试略低于A级考试,是过渡性的要求。原“大学英语三级考试”就相当于A级考试,而B级则相当于原“大学英语二级考试。
麦氪派站一直致力于分享优秀的安卓软件、安卓游戏、和提供最新破解游戏、破解软件免费下载,为广大安卓用户提供各种类型的安卓手机游戏、安卓手机软件下载,为你带来绿色安全的下载环境,千万不要错过哦!