天正CADapp这里有很强的办公效率,你们随时随地都可以在这里收获和使用更多海量小技巧,还有其他的智能快捷键功能提供,你能够更快的了解不同的,可以辅助建筑的工具,许多超级详细的信息和资源都能够给到你们一系列相关的帮助和管理服务,有需要的话直接前来下载就可以哦,整体来说使用都算是比较简单轻松,高效智能移动便捷的哦。

1.高效率移动办公平台,有任何不同的移动智能办公需要都可以来这里极速完成
2.在这里进行建筑设击,而且他可以给你提供非常完善的用户接口以及特别先进的标注系统
3.所有的功能都是特别强大的,你还可以在这里设计文字和表格,进行图库管理功能
有些初学者学习AutoCAD时成绩不佳,往往起因于较低的学习兴趣而造成学习效率不高。
兴趣是最好的老师,初学者在学习AutoCAD的时候,要把学习与操作的过程,当成学习一种新的电子游戏。
整个学习过程应采用循序渐进的方式。要学习和掌握好AutoCAD,首先要知道如何用手工来作图,对于作图过程中所用到画法的几何知识一定要非常清楚,只有这样才能更进一步去考虑如何用AutoCAD来做又该如何做。
实践证明,识图能力和几何作图能力强,AutoCAD学起来较容易些,效果较好。然后再了解计算机绘图的基本知识,如相对直角坐标和相对极坐标等,使自己能由浅入深,由简到繁地掌握AutoCAD的使用技术。

学习cad教程的一大优点就是能够精确绘图。精确绘图就是指尺寸准确,画图到位。平行线一定要平行;
由两条线构成的角,顶点一定要重合。当尺寸没有按照标准画时,那么在标注尺寸的时候就需要修改数据,不仅影响到了图的雅观,还直接影响了图的真实性,所以在画图过程中就要很细心,一步一步慢慢来,做到精确,无误差。
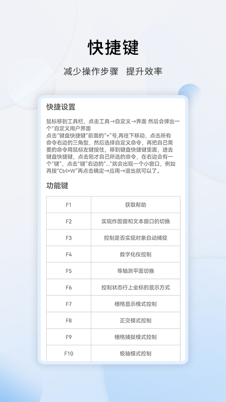
使用计算机绘图就是为了提高绘图速度和效率,最快的操作方式就是使用快捷键。
因而在用AutoCAD绘制图形时要尽量记住并使用快捷键,左右手都工作,从而提高绘制图形的速度。
在绘图中当要执行某命令时,可用左手直接输入命令的快捷键(不需要把光标移到命令行),然后用右手点击鼠标右键即可,它和用鼠标左键点击该命令图标是一致的。
1.通过非常强大的设计功能,可以为建筑人员提供更好的设计辅助
2.通过非常强大的设计功能,可以为建筑人员提供更好的设计辅助
3.可以给你提供非常详细的数据信息以及承载信息,让你快速了解
1.修复了一些bug,可以让你更加方便的完成工程图纸
2.可以使用非常高效的折叠式菜单系统,让你减少鼠标的点击次数
3.新设计的一些彩色图标也可以让你赏心悦目。更好地完成自己的工作,操作特别简单,只需要你根据提示点击屏幕进行操作
麦氪派站为用户免费提供安卓手机游戏和安卓手机应用软件下载,为您收集热门的安卓软件和安卓游戏,提供各种安卓软件和安卓游戏的分类排行,让你第一时间了解到安卓游戏攻略,喜欢的小伙伴记得关注哦!